LA CORRIENTE PLURALISTA Y LA ESCUELA PERIPATÉTICA.
A los últimos presocráticos se les conoce con el nombre de pluralistas porque intentaron explicar la naturaleza recurriendo a más de un principio originario de la misma. Las escuelas pluralistas más importantes fueron la escuela armonista y la escuela atomista.
La escuela armonista
La explicación de la naturaleza hecha por Heráclito era, del todo, opuesta a la que dio Parménides. Debido as esto, un grupo de filósofos griegos, a comienzos del siglo V a. de C., intentó construir una filosofía que fuera a la vez fiel al pensamiento de Heráclito y al de Parménides. Como estos filósofos procuraron conciliar o armonizar esas teorías, fueron llamados los armonistas. Dos filósofos se distinguieron en esta escuela: Empédocles y Anaxágoras.
La escuela atomista
La escuela atomista apareció a comienzos del siglo V a. de C. Sus máximos representantes fueron Leucipo y Demócrito. La explicación que los atomistas dieron acerca del origen y constitución de los seres naturales fue muy original.
DOS COSMOLOGÍAS IMPORTANTES
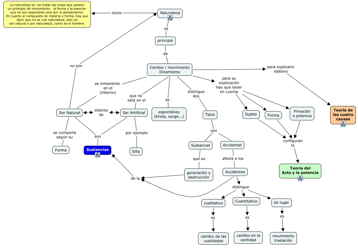
La filosofía griega llegó a su más alta cima en los siglos V y VI a. de C. con los filósofos Sócrates, Platón y Aristóteles. Por esa época, la filosofía griega dejó de lado la preocupación por el estudio de la naturaleza y empezó a estudiar principalmente al hombre y su comportamiento en sociedad. A pesar de esto, Platón y Aristóteles dieron su aporte a la búsqueda de arjé o principio de la naturaleza.
Platón
Platón, discípulo de Sócrates, dijo que hay dos mundos: el mundo sensible en el cual vivimos y el mundo de las ideas que para él era el verdadero. El mundo sensible en el cual vivimos es un mundo aparente, donde rigen el movimiento y el cambio. Este mundo fue formado por un artífice divino, llamado demiurgo, quien para crear los seres tomó el modelo eterno de cada uno de ellos que está en el mundo de las ideas. Los árboles que vemos, por ejemplo, no son reales, sino imágenes de los árboles reales que están en el mundo de las ideas.
El mundo de las ideas está integrado por las ideas de todas las cosas. Pero estas ideas no son conceptos sino cosas reales, eternas, inmóviles e inmutables. La idea suprema es la idea del bien.
Aristóteles
Aristóteles, discípulo de Platón, afirmó que todos los seres naturales tienen dos formas de ser: su sustancia, o modo de ser en sí, y su accidente, o modos de ser en otro. Así, por ejemplo, el ser hombre es una sustancia porque existe en sí y no en otro; el color blanco es un accidente, porque no puede existir en sí sino en otro ser.
Para Aristóteles los seres naturales están compuestos de materiales y forma. La materia es aquello de lo que están hachos los seres, por ejemplo la materia del hombre son las células. La forma es lo que hace que la materia sea tal cosa y no otra.
El movimiento fue explicado por Aristóteles con la teoría de la potencia y el acto. Ser en acto es ser que ya es. Ser en potencia es el que puede llagar a ser, un niño puede ser un médico en potencia, y sólo cuando llega a ser médico efectúa el acto, porque ya es. El movimiento, entonces, consiste en el paso del ser en potencia al ser en acto.
Aristóteles distingue cuatro clases de movimiento o cambio:
Escuela Peripatética
La escuela peripatética data del siglo 335 a. de C. Esta fue fundada en Atenas. Este nombre significa ambulante, la cual fue fundada por Aristoteles y su filosofía tiene un origen naturalista que envuelve la noción de observación y para la creación. Esta escuela aborda la Filosofía, el Arte, la Metafísica, Biología, Física, Ciencias, Matemáticas, Lógica... y punto de partida de muchas otras disciplinas
PREGUNTA: La filosofía griega llegó a su más alta cima en los siglos V y VI a. de C. con los filósofos: