"EL CUENTO Y LA NOVELA"
EL CUENTO.
El cuento es una narración breve cuya característica principal es la ficción, protagonizada por un grupo reducido de personajes y con un argumento sencillo. La palabra cuento proviene del término latino compŭtus, que significa “cuenta”. El concepto hace referencia a una narración breve de hechos imaginarios. Su especificidad no puede ser fijada con exactitud.
La brevedad de los cuentos, determina sus resagos principales:
En los cuentos sucede una solo cosa principal , es decir, un acontecimiento único.
Los cuentos son dinámicos, pues comienzan y llegan hasta el final sin rodeos ni desvíos. Por eso se dice que en un buen cuento, no debe sobrar ni faltar nada.
Son intensos, pues es un buen cuento, el lector siempre esta atento, permanece en vilo desde el principio hasta el final.
La mayoría de los cuentos se desarrollan en un espacio y tiempo únicos, es decír, tienen un sólo ambiente y su historia comprende sólo un periodo de tiempo. Incluso, con frecuencia no se reconocen ni el tiempo ni el espacio.
Los personajes son esquemáticos, es decir que su personalidad no se describe detalladamente ni se desarrolla a través de la narración. En ocasiones carecen de nombre y los conocemos sólo por su oficio o por un rasgo personal.
Exixsten dos tipos de cuento: Literario y Tradicional.
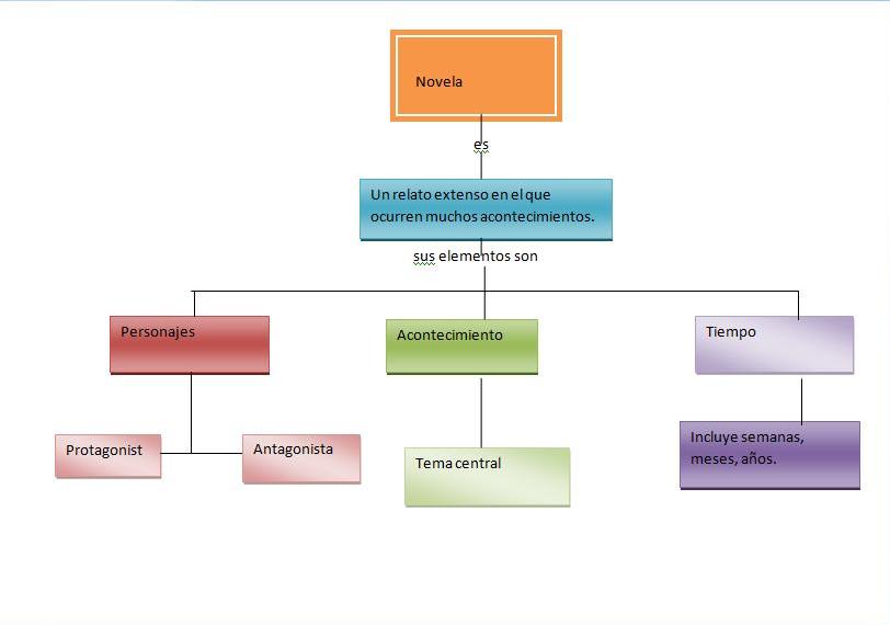
LA NOVELA.
La novela es una forma narrativa que se distingue de otros texto como el cuento y la leyenda, fundamentalmente por que es más extensa y compleja. Muestra un mundo conflictivo que se desenvuelve en la trama de una historia, en la que los espacios y los tiempos pueden variar. Por otra parte, el protagonista, generalmente es más complejo y variable, que el de la epopeya.
Desde la antigüedad se conocen algunos relatos en prosa y otros en verso a los que se le ha dado el nombre de novela. Estos relatos cuentan historias independientes y no tienen una unidad en el tema. Muchos de estos textos tuvieron su origen en Egipto y se constituyeron en el elemento inicial de creación para las obras narrativas posteriores.
De igual manera, aún se conservan algunas obras de la literatura griega que datan en su mayoría del siglo II D. de C., y que se consideran como los precursores del género de la novela. Los elementos que componen la intriga de esas novelas son sencillos: Un joven y una muchacha se enamoran; su amor se dificulta por desgracias muy diversas y se ven amenazados por terribles peligros que cada uno debe enfrentar por su cuenta, lejos el uno del otro. El relato termina cuando las parejas logra vencer todas las dificultades y se reencuentran para casarse.
La estructura de esas novelas marca las características esenciales del género: los personajes, numerosos y cambiantes; la intriga, llena de aventuras y con diferentes momentos dramáticos que culminan con el reencuentro; el ambiente, no siempre objetivo y ceñido al momento histórico.
PREGUNTA:
¿ En qué se diferencian la Novela y el Cuento?